
- 救生橡皮艇的充气与放气操作说明1:使用救生橡皮艇附送的脚泵进行充气,要注意先调节气压,再进行充气,气压数按出厂说明进行调节 2:建议救生橡皮艇最高气压:船身3.5psi(0.25bar)和船舷5.5psi(0.35bar) 救生橡皮艇重要操作气项说明: 环境气候以及操作方式都是影响橡皮艇气压的重要因素,例如,天热时气压上升冷时下降,若救生橡皮艇...

- 青岛卓迈橡皮艇的充气步骤安装说明橡皮艇、加厚橡皮艇的充气安装方法步骤如下: 1:安装前,应先清理场地,把要使用安装的场地附近硬物等都清理干净后,再进行安装或拆卸橡皮艇,以有效保护其船体,不受划伤等损伤。 2:将橡皮艇打开放平,注意其操作环境温度不易过冷,建议在60华氏度环境温度下操作。 3:验查活阀的弹簧杆应是...

- 国产外挂机的保养说明 国产外挂机的保养有几方面核心,其中清洁、润滑、紧固性都是非常关键的,另外要注意检查的规律性。 首先我们了解国产外挂机的清洁:要注意对船外挂机的外表进行清洁,发动机进行外表清洁、有条件的朋友可以把螺旋桨拆下来充分清洁内部,将螺丝、渔网等等杂物清洁出去。 要定期对国产外挂机进...

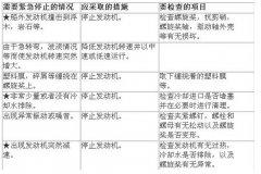
- 这五种前兆说明船外挂机需紧急停止当发现如下几种情况,应紧急停止发动机,进行项目检查: ...




